找回密码
 点我注册

QQ登录

只需一步,快速开始

查看: 12028|回复: 6

[剧情] 【古龍電影故事】1980《寒劍孤星斷腸花》劉尚謙、張小蘭、宗衛、程鵬 主演

[复制链接]
发表于 2010-10-13 00:59:01 | 显示全部楼层 |阅读模式
這片子的訊息不多,
由於資料擁有單位無法提供原有圖片掃瞄,
小弟只好南下該館逐字抄寫後重新打字完成。

原文中有錯字,我沒有改過,以保留其原味,
現在只希望能確認改編自哪部小說,
我是看不出來,請高人指點吧!

本片資料提供:國立台灣歷史博物館
文字抄寫打字:tomhsu0504


1980寒劍孤星斷腸花00.jpg
1980寒劍孤星斷腸花01.jpg
 楼主| 发表于 2010-10-13 01:00:38 | 显示全部楼层
1980寒劍孤星斷腸花02.jpg
第四段修正
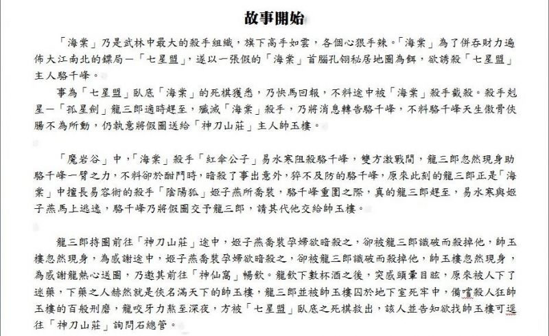
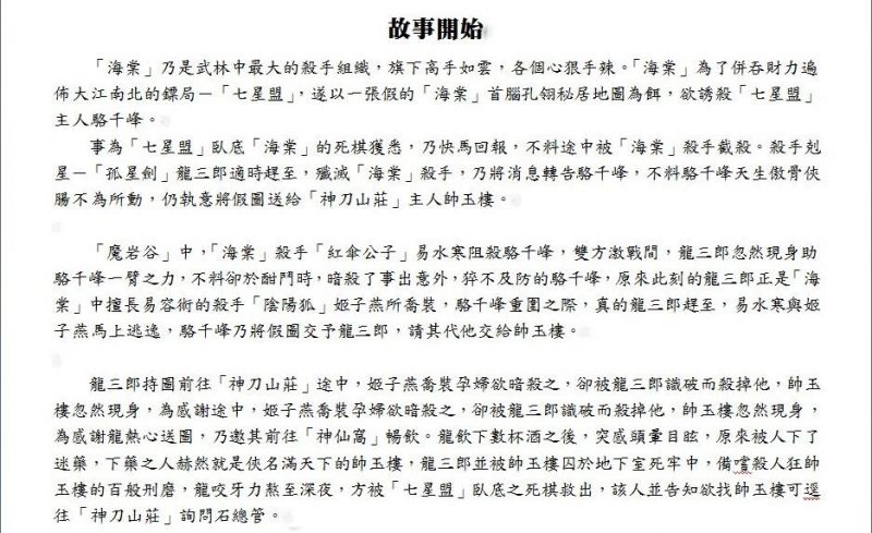
龍三郎持圖前往「神刀山莊」途中,姬子燕喬裝孕婦欲暗殺之,卻被龍三郎識破而殺掉他,帥玉樓忽然現身,為感謝龍熱心送圖,乃邀其前往「神仙窩」暢飲。龍飲下數杯酒之後,突感頭暈目眩,原來被人下了迷藥,下藥之人赫然就是俠名滿天下的帥玉樓,龍三郎並被帥玉樓囚於地下室死牢中,備嚐殺人狂帥玉樓的百般刑磨,龍咬牙力熬至深夜,方被「七星盟」臥底之死棋救出,該人並告知欲找帥玉樓可逕往「神刀山莊」詢問石總管。
回复

使用道具 举报

 楼主| 发表于 2010-10-13 01:01:46 | 显示全部楼层
1980寒劍孤星斷腸花03.jpg
回复

使用道具 举报

 楼主| 发表于 2010-10-13 01:03:27 | 显示全部楼层
1980寒劍孤星斷腸花04.jpg
回复

使用道具 举报

发表于 2010-10-13 11:14:02 | 显示全部楼层
从来没有听说过这部电影,谨受教。开始还以为是宝龙影业的作品呢,不知tomhsu0504是否知道宝龙的一些资料?何时成立又何时关张?
回复

使用道具 举报

 楼主| 发表于 2010-10-13 12:03:08 | 显示全部楼层
關於寶龍影業,
僅知是取了古龍前妻梅寶珠與古龍的名字各一字所成立的電影公司,
開業與結束時間不得而知,但可從電影播映年份時間與兩人婚姻開始,
推敲大約在1976~1982年間吧,
古龍於1980年間受傷,想必創作小說有限,拍拍電影當導演倒是有可能,
且80年代初期當時港劇楚留香瘋靡全台,古龍拍電影搶順風車拉台聲勢正是好時機。

至於1981年後,古龍曾與華視合作計劃拍電視劇,
電影公司自然可能無疾而終,也從1982年後沒新作品可得知。

知道拍攝過的電影:
多情雙寶環(1979)、楚留香传奇(1980)、楚留香與胡鐵花(1980)、劍氣蕭蕭孔雀翎(1980)、劍神一笑(1981)、再世英雄(1981)

依據整理資料發現,
除了古龍自己公司和邵氏有計劃拍攝過一系列古龍電影外,
港台其他古龍好友亦改編拍攝了不少他的電影作品,
尤其是田鵬導演,參與了很多部古龍影視演出,
其中有幾部片還找不到完整資料:圓月彎刀(電視劇)、火併蕭十一郎(電影)

古龍也真是夠厲害,
不研究還不知有那麼多人喜歡改編他的作品,
雖改編得良莠不齊,但他也算是武俠電影界的奇特人物了
回复

使用道具 举报

发表于 2010-10-13 16:26:24 | 显示全部楼层
谢谢tomhsu0504兄,我一个小问题,估计让兄查了很多资料,再谢。
回复

使用道具 举报

您需要登录后才可以回帖 登录 | 点我注册

本版积分规则

QQ|Archiver|手机版|小黑屋|古龙武侠网 ( 鲁ICP备06032231号 )

GMT+8, 2026-5-10 00:54 , Processed in 0.045980 second(s), 19 queries .

Powered by Discuz! X3.5

© 2001-2026 Discuz! Team.

快速回复 返回顶部 返回列表