找回密码
 点我注册

QQ登录

只需一步,快速开始

[连载] 还珠楼主章回小说标题_小说总回数与内地版的完善

[复制链接]
 楼主| 发表于 2024-10-19 15:14:44 | 显示全部楼层
本帖最后由 半剑飘东半剑西 于 2024-10-20 10:19 编辑

       因此,“骗去的那一封信。”是(三○○七)连载页的第一句,也是成为《蜀山剑侠传》第二十一集第1回的第一页的第一句。

          蜀山剑侠传 第21集第1回开始页.jpg

       图  民国 蜀山剑侠传 第21集第1回开始页

       注意在标题“第一回 地棘天荆 阴谴难逃惊恶妇  途穷日暮 重伤失计哭佳儿”之后,正式文字中,
       最初字集为“骗去的那一封信。”

       本来好好的一句话:“我讨还的,便是你强逼雷二娘骗去的那一封信”,便分成两集发表。
       但是为什么不把“骗去的那一封信。”放在(三○○六)连载页?
       没有地方也!(仔细看那报纸的方框包围)每个作者的地盘早已经划清楚,而且要留几个字空白,方便读者寻找“其末”

       这样有何好处?
       其一,每一集的文字都未停顿,留了尾巴,要了解下面是什么文字,当地人继续看报纸,外地人要继续买书。

       其二,在作者因故未能提供续稿时,出版社也能根据已经连载文字结集成新一集出版,不必顾忌一句话没有说完(当时的民国人似乎不太反感一句话还未说完)。

       其三,节省成本。这是最重要的原因。
回复

使用道具 举报

发表于 2024-10-19 17:38:48 | 显示全部楼层
半剑飘东半剑西 发表于 2024-10-19 15:14
因此,“骗去的那一封信。”是(三○○七)连载页的第一句,也是成为《蜀山剑侠传》第二十一集第1回 ...

第一,无论连载版还是刊行本的排印处理,都是客观人为因素,这和楼主的主观意图和原稿都没有什么直接关系,更遑论民族气节种种,私以为这种思路需要结合具体情况,不能一概而论、动辄升华的。

第二,连载版的粗暴断句,和刊行本不是一个连锁反应的问题。
回复

使用道具 举报

 楼主| 发表于 2024-10-20 10:19:57 | 显示全部楼层

       张君秋是中国京剧艺术大师,京剧四小名旦之一、旦角张派创始人。
       安志强是张君秋研究专家, 在戏剧一级期刊发表了《创新就是生命——记著名京剧表演艺术家张君秋》、《“四大名旦”的由来》,对尚小云(相关李寿民)均有研究。
       尤其是,根据张君秋及其家人提供的一手资料,写成了《张君秋传》,后被河北教育出版社,作为京剧泰斗传记丛书其中之一部,于1996年12月初版。
      《张君秋传》全书324页,I S B N号为7-5434-2824-5。
回复

使用道具 举报

 楼主| 发表于 2024-10-20 10:20:49 | 显示全部楼层
本帖最后由 半剑飘东半剑西 于 2024-10-20 11:47 编辑

      下面是《张君秋传》第二章第13节“二进宫”的书页扫描。

                  《张君秋传》第二章第13节“二进宫”P168 .jpg       

      图  《张君秋传》第二章第13节“二进宫”P168

      注意其中的时间戳:一九四一年腊月,腊月十六日。
      张君秋被日寇逮捕的日期是农历一九四一年腊月十六日,即公元1942年2月1日。
回复

使用道具 举报

 楼主| 发表于 2024-10-20 10:21:53 | 显示全部楼层
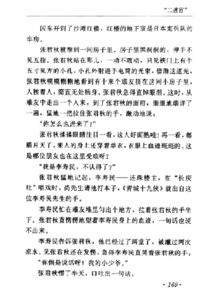
.

                《张君秋传》第二章第13节“二进宫”P169 .jpg

         图  《张君秋传》第二章第13节“二进宫”P169

        注意其中的关键文字:
      “张君秋猛地记起,李寿民还珠楼主,在“长庆社”唱戏时,尚先生请他打本子,《青城十九侠》就出自这位李寿民先生的手”
        尚先生请他打本子,就是尚小云请还珠楼主写剧本。

        注意其中的又两处关键文字:

        李寿民“身上还穿着单衣,衣服上血迹斑斑的”
      “李寿民告诉张君秋,他已经过了两堂了,被灌过两次凉水。”
回复

使用道具 举报

 楼主| 发表于 2024-10-20 10:25:32 | 显示全部楼层
本帖最后由 半剑飘东半剑西 于 2024-10-20 11:48 编辑

       也就是说,还珠楼主李寿民,在1942年2月1日,已经在日寇的监狱中,身上仅穿着单衣,衣服上血迹斑斑的,已经被日寇实施“灌两次凉水”的酷刑。
       还珠楼主自述在监狱被日寇“鞭打、灌凉水、上老虎凳、向眼睛揉辣椒面,备施酷刑,”
       张君秋看到的衣服上血迹斑斑对应于“鞭打”,听到的灌凉水对应于“灌凉水”。
       后来民国记者采访中的还珠楼主之患眼疾,对应于“向眼睛揉辣椒面”。

       根据还珠楼主的被日寇折磨了70多日,假如70多日是(70+n)日,1942年2月1日还珠楼主被被灌过两次凉水,设已经在监狱过了n日,那么还珠楼主脱狱时间是1942年4月12日。
       这个时间刚好是《青城十九侠》第十八集初版之后,第十九集初版之前,也即第十八集初版与第十九集初版的中间时段。

       任何一个人,身仅穿单衣,被日寇在70多日内多次“鞭打、灌凉水、上老虎凳、向眼睛揉辣椒面,备施酷刑,”
       出狱后的身体状况、对小说创作的影响可想而知!

       无法表达笔者整理这段历史心中的伤感与痛楚!
       对于脂砚斋评《红楼梦》的:“字字看来皆是血,十年辛苦不寻常。”有新的感受。
回复

使用道具 举报

发表于 2024-10-20 18:06:07 | 显示全部楼层
半剑飘东半剑西 发表于 2024-10-20 10:25
也就是说,还珠楼主李寿民,在1942年2月1日,已经在日寇的监狱中,身上仅穿着单衣,衣服上血迹斑斑 ...

这个影响可以是交稿进度,可以是文本的质量,都应该首先是一些主观方面比较复杂的问题。

十九集的刊行本,整集都可能直承了连载版的粗暴截句分回,这可以是客观外围因素,因为楼主本人直接参与刊行本的校订,是两可的事情。
楼主本身没有精力条件,校订的工作也可以有别人完成,难道因为楼主的身心俱痛,励力出版社也失去了校订工作的人力条件?
回复

使用道具 举报

发表于 2024-10-20 18:22:53 | 显示全部楼层
半剑飘东半剑西 发表于 2024-10-20 10:25
也就是说,还珠楼主李寿民,在1942年2月1日,已经在日寇的监狱中,身上仅穿着单衣,衣服上血迹斑斑 ...

1、连载版的粗暴截句分回,应该是早已有之的行业操作,并非只有青城十九集才出现这个问题。
2、从连载版到刊行本,重新的校订也是必要的环节,可以补救这个问题,否则刊行本就应该大面积地存在这个问题。
3、楼主有无参与或者干预这个环节,甚至多大程度,你的资料目前还没有这方面的支持。
4、蜀山励力版就有署名的专职校订者,包括署名李寿民的一位。


回复

使用道具 举报

发表于 2024-10-23 16:31:49 | 显示全部楼层
{:qiang:}
回复

使用道具 举报

您需要登录后才可以回帖 登录 | 点我注册

本版积分规则

QQ|Archiver|手机版|小黑屋|古龙武侠网 ( 鲁ICP备06032231号 )

GMT+8, 2026-5-17 14:12 , Processed in 0.068978 second(s), 16 queries .

Powered by Discuz! X3.5

© 2001-2026 Discuz! Team.

快速回复 返回顶部 返回列表